Barbie, A Gnostic/Occult Performance (A Film Preview)
A preview of what I think we'll see in this film.
Intro
When I dive into films; I always like to break down the etymology (see ref.1) of the characters names and titles. This is important to ‘decode’ anything [de (away from) + code (system of law) ]. When I decode films with this method I understand the archetypes and roles characters play; without watching a single minute of the film yet I have a good sense of fate of these characters.
I’d like to point out that Barbie, to me, is very much a Gnostic film [ gno- (to know)] (see ref. 2). What a ‘Gnostic’ film to me is best done by listing out others I believe are also Gnostic in nature; Truman Show, Matrix Series, Inception, Minority Report, Fifth Element, Total Recall, They live, Severance, 1899… you get the point (See ref. 3 for a great list of films). With this in mind, I’d like to analyze the two main characters, the teaser ‘2001: A space Odyssey’ trailer, and provide a few other fun connections .
Analysis:
Barbie (Played by Margot Robbie)
https://www.etymonline.com/search?q=barbie
https://www.etymonline.com/word/Barbara?
https://www.etymonline.com/word/barbarian
(see ‘Barbieland’ under the rainbow.)
Rainbows are associated with bridges between worlds in Norse Mythology and other occult beliefs as well. We see this in Marvel’s Thor too.
Another example. A bridge between two worlds.
Barbie, short for Barbara, which stemmed from the word Barbaros/Barbarus which means “strange, foreign, alien, exotic” exemplifies the Sophia archetype in Barbie, not only is it because she is the main character in this film but her very name infers that she is a stranger to her surroundings, ‘not of this world’ so to speak. (see ref. 5). To further illustrate my meaning, other characters that represent Sophia in recent film/tv; Maura Franklim (1899), Alice Liddell (Alice In Wonderland), Neo (Matrix), George Nada (They Live), and Truman (Truman Show); please see https://www.matrixfans.net/wp-content/uploads/2012/01/EMatrix.pdf for a great explanation of how Matrix is also a Gnostic film.
In short, I believe we will see Barbie realize that the world she is in is not what she thinks it is and that she will have a self-realization that she wants to become a ‘real girl’. Very much like Pinnochio. (https://www.apocryphicity.ca/2018/07/08/the-gnostic-pinocchio/).
https://www.etymonline.com/word/ken#etymonline_v_1807
‘To know, understand, sense…. root *GNO-’ Like gnostic/gnosis… another piece that strengthens my claim
https://en.wikipedia.org/wiki/Kenoma
https://thepanpsycast.com/panpsycast2/2016/7/26/platos-cave-audio-trial & https://en.wikipedia.org/wiki/Allegory_of_the_cave
If unfamiliar, please familiarize yourself with the ‘Allegory of the Cave’!
I believe Ken’s (to know, sense, root gno-) role is to share and aid in Barbie’s path to self realization and enlightenment and escape from ‘Barbieland’ and into the ‘real world’. Much of what Gnosticism, Platonism and many other philosophies teach is what many call ‘The Great Alchemical Work’ (see ref. 6). A more modern day teacher of these philosophies would be Carl Jung as well.
I can’t wait to watch the film and see how Barbie becomes a ‘real girl in a real world.’
Enjoy!
p.s - Please see below the reference section to view my analysis on the first teaser trailer for the movie.
References
https://etymologyrules.medium.com/the-importance-of-etymology-in-literacy-history-and-law-a7a5e987652
https://en.wikipedia.org/wiki/Neoplatonism_and_Gnosticism &https://iep.utm.edu/gnostic/
https://en.wikipedia.org/wiki/Sophia_(wisdom)
https://en.wikipedia.org/wiki/Magnum_opus_(alchemy)
Bonus:

‘Now that’s a stretch, corner’
The official poster depicts a few major things to me. I see a 13 in the poster where the curve of the ‘B’ does not connect Margot gives the solvet & coagula hand sign/the magician tarot card (see image below).
This signifies the ‘great alchemical work’ that all strive for. This is the solve-breaking down of ones self and to rebuild/merge the self together. “As above, so below, as within, so without”
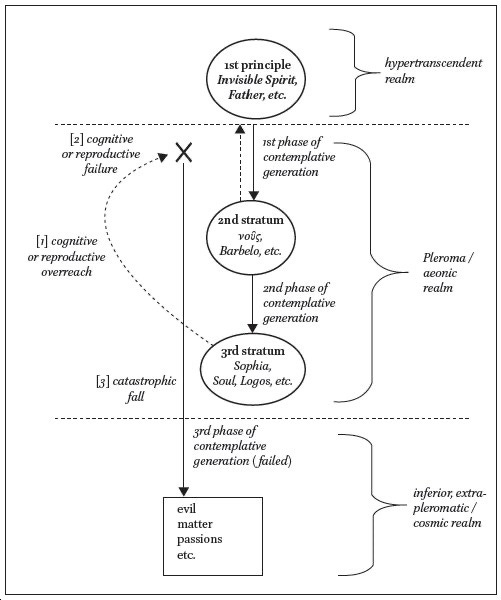
Another concept from Gnosticism, see ‘Barbe-lo’.
The teaser ‘Space odyssey trailer’:
This trailer is what sparked it all for me. The original opening for ‘2001: A Space Odyssey’ is already chalk full of symbolism and metaphor; building off from the original opening scene, we come into viewing the plastic Barbie doll towering above the Neolithic children with their old-world porcelain dolls. The below image supports my opinion that the film has many gnostic overtones; here we see ‘Barbie’ eclipsing the sun (eclipses are met with mystery and superstition because ancients believed (rightly) that the world (or rather their civilization) would come to an end). Back into it - we witness the moon right above her head in its crescent phase; this gives credence to her ‘moon goddess’/Isis/Sophia/triple goddess/etc (https://en.wikipedia.org/wiki/Triple_Goddess_(Neopaganism)) affiliation as lunar symbology is known to encompass wisdom (Sophia).
The original opening scene in ‘2001: A Space Odyssey’ depicted a pyramid and we should look to Egyptian antiquity for inspiration as well…. this is why I chose to go with the Egyptian god Isis. Isis is also associated with the gnostic anthropomorphic version of Wisdom, Sophia, (please see https://isiopolis.com/2022/12/18/isis-sophia-or-isis-sophia/for further explanation).
At the end, we get another comparison to the monolith appearing suddenly as we see Margot doing the same, posing in a checkered black and white dress (see image above, duality anyone?); which triggers the children’s violence against the old age/Aeon/old porcelain dolls. Similar to the apes in the opening scene of ‘2001: a Space Odyssey’, they go from docile autonomic animals into thinking self-realized beings that eventually change into humans of today, this introduction of the monolith/violence symbolizes a destruction of one age to the next, similar to what the eclipse represented for eons. The story of Horus/Osiris is very relatable to what I am conveying as Isis (Mother to Horus and wife to Osiris) pieced together Osiris after he was cut into 14 pieces by his brother, Set, but was only ever resembled with 13 (another 13!!!!) body parts with only his penis missing, the Nile fish ate it (another story for another time). Isis’s consummation with her late, reassembled husband, Osiris, produced Horus who became one of the chief deities in Egyptian antiquity. A representation of the ‘killing of the king/queen’ to transition to a new age.
Thanks for entertaining my theories and opinions :)



















Wow... I am impressed. I thought I was pretty good at spotting movies that promote Gnosticism, but even I didn't think that the Barbie movie would be among them. But I think you are absolutely spot on!